Mendure App.
A user-friendly app that teaches clothing mending, helping users extend the life of their clothes while making the process approachable and fun.
Summary.
Clothing items are only worn around 7 times before being trashed at this very moment. Many people across the wold believe that it is hard to dive into becoming more sustainable or eco conscious, and It can definitely get overwhelming. Although not many people know that there is one simple way to extend that lifespan of clothing already owned — the lost art form of mending. On my mission to help others (and myself) learn and practice more eco friendly solutions, I made this app after learning there are currently no apps that help users learn how to prolong their clothings lifespan. This app concept focuses on being user friendly and approachable so even users with no tapestry experience feel confident in trying this new technique out.
Challenge.
As someone who’s always been interested in textiles and mending, even I used to feel hesitant to repair my own clothes. Many beginners share that feeling — it can seem intimidating, time-consuming, or too technical to try. Especially in North America, mending isn’t often seen as an option anymore. We’ve been conditioned to replace instead of repair, automatically turning to consumption as the solution. My goal with Mendure was to help users shift that mindset, build confidence in mending, and show that small repairs can make a big impact in the fight against fast fashion.
Understanding.
I started by revisiting my initial analysis and problem statement to identify who this app would truly serve. From there, I defined my target audience and developed two user personas — one primary and one secondary. These helped guide my decisions throughout the design process, keeping me focused on what users actually need and expect from a mending app.
Key Insights
Many people feel intimidated by sewing or don’t know where to start
Sustainability often feels inaccessible or expensive
Users prefer quick, visual instructions over long text-based guides
Mending should feel rewarding and creative, not like a chore

Primary persona

Secondary persona
Ideation.
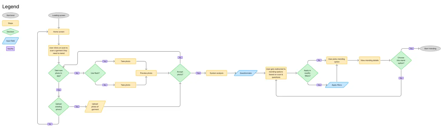
I had many ideas for this app, so I started off with divergent thinking — jotting everything down on sticky notes since I was building from scratch. This helped me visualize all possibilities before sorting them into categories for convergent thinking. From there, I created a sitemap to clarify the app’s structure and focused on one key task: selecting a mending technique. This became the foundation for my task flow and early sketches.

Convergent thinking

App map

Task flow
Concept Development.
To create the best possible experience, I started by sketching wireframes for each screen. I then hosted a focus group to gather feedback on usability, clarity, and visual hierarchy. Insights from the session helped me refine layouts and interface elements to make the app approachable, intuitive, and beginner-friendly.
Key Insights
Loading & onboarding: Needed a clear, engaging introduction that guides users naturally into the app
Mending options layout: Information should be easy to scan, with key details immediately visible
Mending details clarity: Consistent placement of details ensures users quickly understand everything
Filters visibility: Keeping filter categories visible prevents confusion
Visual consistency & branding: Stitching visuals, icons, and interface elements should reinforce the brand and create a cohesive, inviting experience.

Final sketches
Low Fidelity Wireframes.
After gathering feedback from the focus group, I refined my sketches into final low-fidelity wireframes. These wireframes defined the app’s structure, hierarchy, and core interactions, ensuring that each screen was intuitive, easy to navigate, and aligned with user needs.

Low fidelity wireframes
High Fidelity Design.
With the style guide and wireframes established, I developed the high-fidelity screens and interactions. The final design balances usability and approachability, ensuring users with little to no sewing experience can navigate the app confidently while enjoying the process. Visual elements, hierarchy, and spacing were carefully refined to make the app intuitive and engaging.

Final design
Final Result.
A cohesive, accessible visual system that improves readability and strengthens brand trust. The rebrand establishes a consistent presence across digital and print while enhancing hierarchy and user flow within the website.
Teachings.
Working with a focus group was eye opening. It reminded me how differently beginner users approach design compared to those who are more experienced. Watching them test early versions of the app showed me just how important simplicity really is — clear navigation and straightforward layouts make a huge difference. It reinforced that good design isn’t about overcomplicating things, it’s about making something anyone can pick up and use.
Reflection.
I’d love to revisit Mendure and build out the full app experience one day. There’s a strong foundation, but a lot of potential to refine the user flow and expand the features. I think with more time and testing, it could become something truly functional and polished.